当前所在位置: 首页 » 新闻中心 » 展会新闻 » 用DeepSeek的方式打开中国(福州)国际渔业博览会

用DeepSeek的方式打开中国(福州)国际渔业博览会

浏览数量: 212     作者: 本站编辑     发布时间: 2025-02-28      来源: 本站

["wechat","weibo","qzone","douban","email"]

随着DeepSeek的横空出世,不仅正在迅速改变着每一个人获取信息和了解新事物的方式,还通过自身强大的信息处理能力和分析推理力,当之无愧地成为时下最炙手可热的便携式“百科全书”。


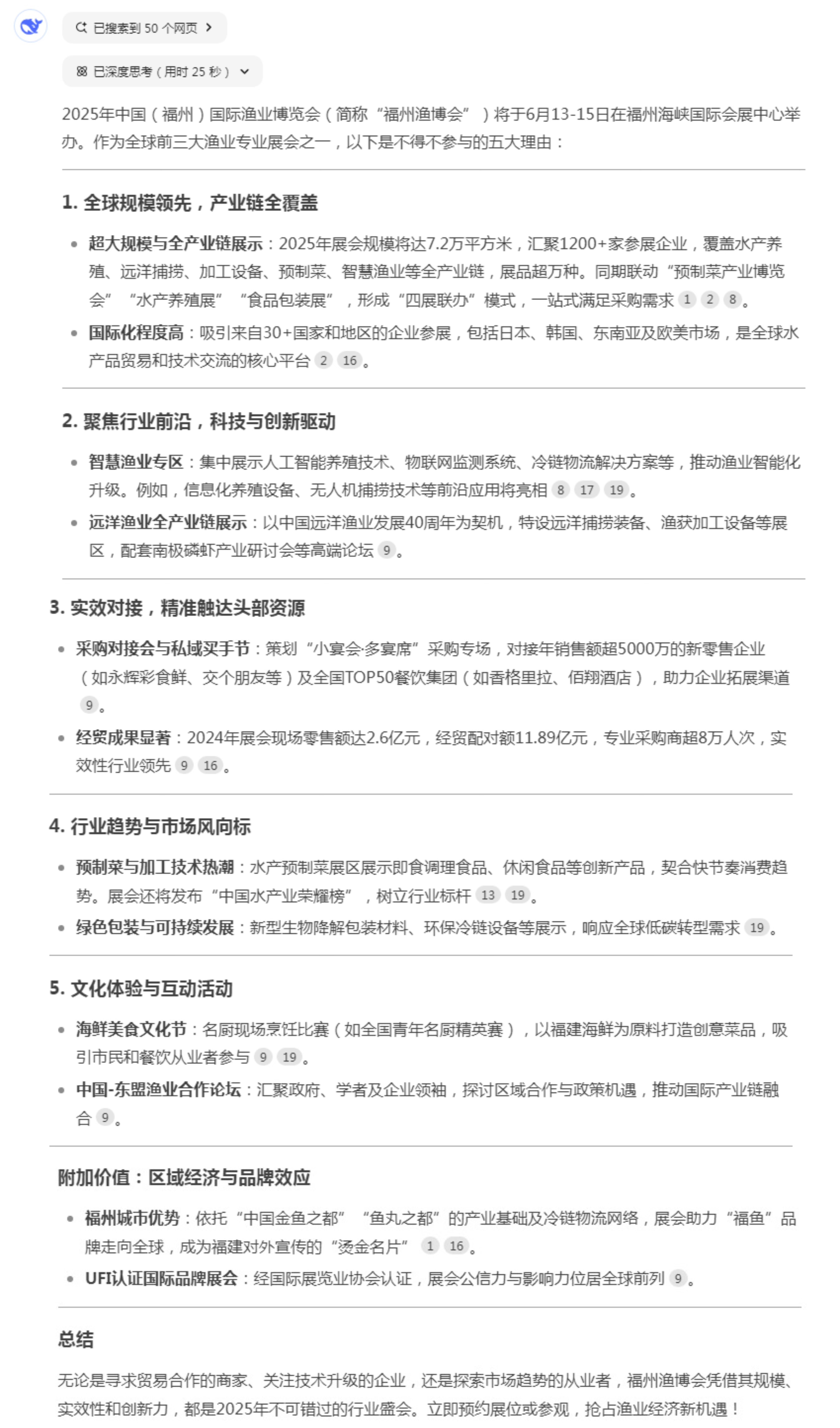
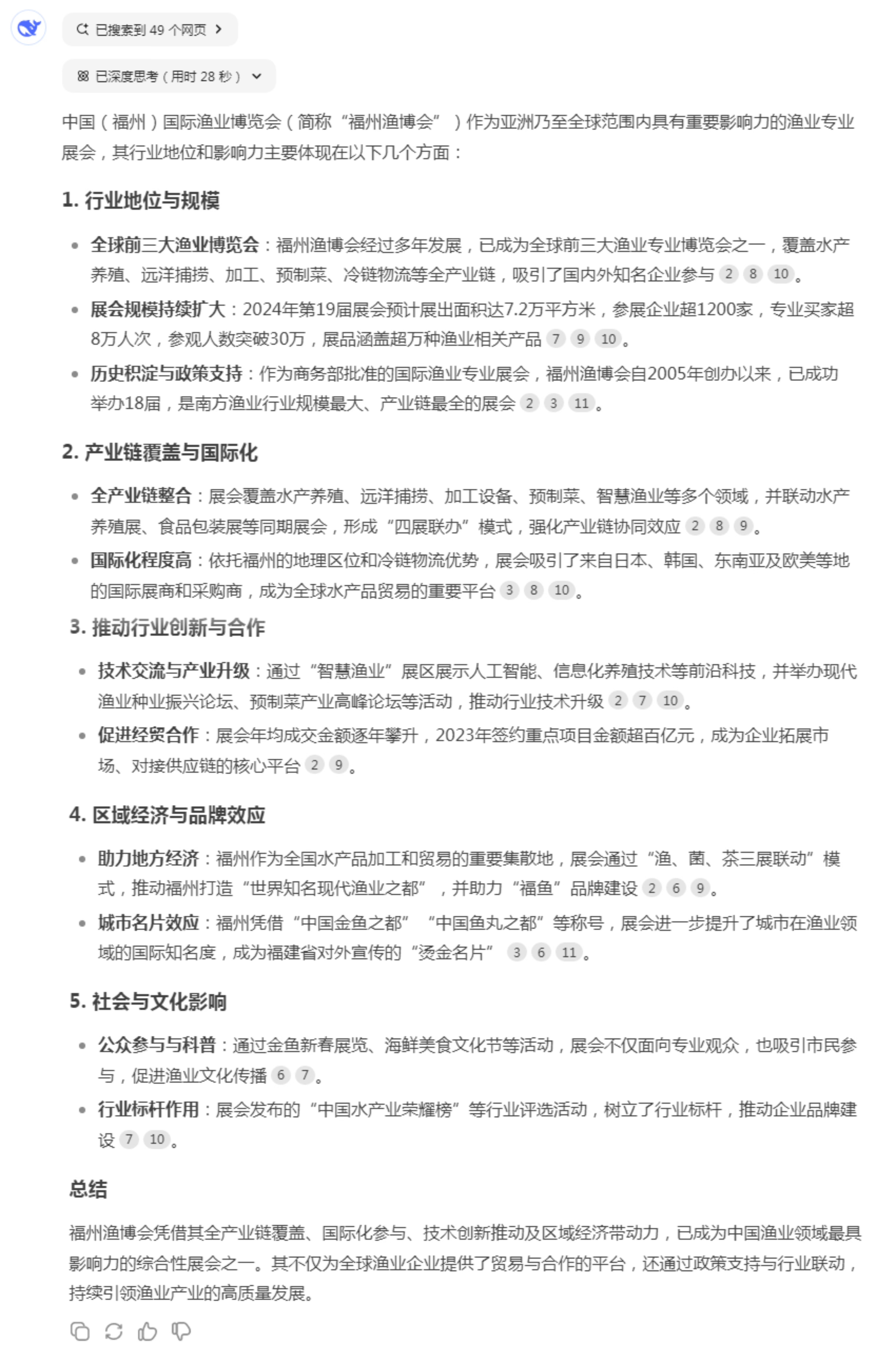
2025中国(福州)国际渔业博览会即将于6月13日-15日在福州海峡国际会展中心举办。对于全国首个获得商务部批准的国际级渔业专业展会,DeepSeek又有何“高见”呢?


微信截图_20250228102404微信图片_20250228104054

微信截图_20250228103700微信图片_20250228104059


大家看完小编和DeepSeek的对话

是不是已经对6月13-15日即将到来

福州渔博会狠狠期待住了!

相信这场渔业盛会

一定会给大家带来更多惊喜和收获!

还在等什么?

展会联系

展位预定:0591-88018843

参观咨询:0591-87822709

媒体合作:0591-87883126


联系我们

组委会:福建荟源国际展览有限公司

地址:福建省福州市鼓楼区铜盘路软件园A区22栋

电话:0591-88018843
邮箱:
expo4@hyfairs.com

官网: www.chinafife.com

微博: 福州渔博会FIFE

微信:福州渔博会FIFE
工作人员入口

关注我们

关注公众号,了解更多展会资讯

邮件订阅

第一时间了解关于展览的信息和接收新闻和市场资讯。
 

 
Copyright  福建荟源国际展览有限公司 网站备案号:闽ICP备16029097号-1